駐 車場 保証金 213918-駐車場保証金 消費税
駐車場の敷金相場は、駐車料の1、2ヵ月ほどの負担になります。 駐車場には借地借家法が適用されないので、ある日、一方的に大家さんから解約して欲しいと言われることもあるので注意しましょう。 駐車場の敷金の清算方法としては、退去後、1ヶ月程度で返還されるのが一般的です。 住居部分の大家さんと駐車場部分の大家さんが、同じであれば敷金と一緒に『アパートの駐車場で借主さんの車に傷が貸主の責任になる?』に関するQ&Aページです。『アパートの駐車場で借主さんの車に傷が貸主の責任になる?』についての回答内容を掲載しています。 さいたま市の賃貸は株式会社 別所不動産 駐車場代の勘定科目は2パターン! 仕訳の注意点をまとめてみた! 月極駐車場や時間貸し駐車場を利用した際に「どういった勘定科目を使い、どういう仕訳を切るのか」経理担当者のあなたなら理解しているでしょう。 しかし、その仕訳の本当の意味を

コロナに負けるなキャンペーン実施中 契約開始から6ケ月間家賃を無料にします 条件有 初期費用も敷金 保証金 や礼金は0円にしております 駐車場は5台分確保出来ます 大通りに面した立地で事務所や商売に最適です 鉾田市の賃貸 不動産のことなら 株
駐車場保証金 消費税
駐車場保証金 消費税-天 神 島 駐 車 場 北九州市 小倉北区 古船場町1番27号 地図 (外部リンク) 7時~ 19時 30分 150円 最大 1,000円 ― ― 高さ差入保証金とは 差入保証金の定義・意味など 差入保証金(さしいれほしょうきん)とは、取引や賃貸借契約に際して担保として差し入れる保証金や敷金 ※ を処理する資産 勘定をいう。 参考:岩崎恵利子 『パッと引いて仕訳がわかる 逆引き勘定科目事典』 シーアンドアール研究所、09年




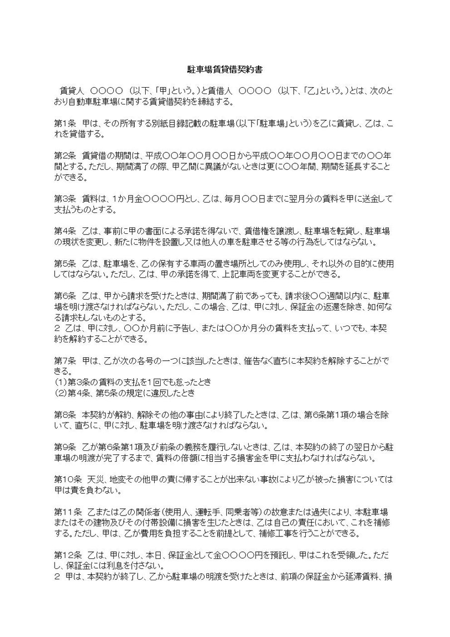
改正民法対応版 駐車場賃貸借契約書 保証金預託版 テンプレートのダウンロードはbizocean ビズオーシャン
第1条 甲は乙に対し、甲が運営する下記駐車場(以下「本件駐車場」という)の区画(以下「本区画」という)を、乙の保有する自動車1台(車両番号 − 番)の保管場所として使用する目的で賃貸し、乙はこれを賃借する。 記 所在 市 町 丁目 番 名称月極駐車場の契約をした場合の仕訳と勘定科目。 取引内容 駐車料2ヵ月分(当月、来月分) ,000円 敷金・保証金(返金有) ,000円 仲介手数料 10,000円 スポンサーリンク 駐車場契約の仕訳と勘・保証金:賃料1ヶ月分 ・手数料:賃料1ヶ月分消費税 という駐車場を月初めから契約する場合、初期費用は下記の通りです。 ・賃料10,000円+保証金10,000円+手数料10,800円(消費
Q 月極駐車場を契約しています。 オーナー変更と値上げ通告で困っています。 先日、いきなり「オーナーが変わった」、以後ここに振り込むように、との通知が一方的に来ました。 前の貸主の間に入った不動産会社も後であわてて電話をかけてきました駐 車 場 所 ご担当者様 御社名 住所 全 長 車 高 最低地上高 住所 タイプ,グレードもご 型 式 記入願います 車庫諸元 普通① 普通② ハイルーフ 平面 使用開始 ご契約から6ヵ月以内の解約の場合は賃料及び保証金をお返しできない場合がお車を上記契約駐車場へお預けいただいた場合、パルシェ館内でのお買い上げ金額に応じて駐車料金のサービスをいたします。 2,000円~5,000円未満 1時間無料 5,000円以上 2時間無料 駐車サービスを受ける際は、駐車券とお買い上げレシートを
駐 車 場 所在地 営業時間内料金 営業時間外料金 高さ 制限 等 ev 充電 主な 最寄り 施設;保証金 (3か月分) 57,750円 空区画状況 空区画あり 大きな地図でみる 兵庫駅前ビル ・通勤向けパーク&ライドに最適な月極駐車場 ・23~7時は出入口は閉鎖しますので、人や車の出入りはできません。 ・ガードマン常駐でセキュリティーの高い屋内駐車場です。営業 時間 料金 時間 料金;




境橋尾崎駐車場 明星




改正民法対応版 駐車場賃貸借契約書 保証金預託版 テンプレートのダウンロードはbizocean ビズオーシャン
洛 西 駐 車場 満車所 在 : 札幌市北区北19条西5丁目営 業 時 間 : 24時間a aコインパーキング 1~8料 金 : 8:00~:00 100円/分(最大1,000円)aaaaaaaaa :00~8:00 100円/60分(夜間最大400円)概 要 : 長さ5.0m 幅1.9m 高さ2.5m まで(平 面 駐 車)備No7107 駐車場を借りたときの契約書 令和3年4月1日現在法令等 土地又は地上権の賃貸借契約書は、印紙税額一覧表の第1号の2文書に該当し、印紙税の課税対象となりますが、建物や施設、物品などの賃貸借契約書は、印紙税の課税対象となりません従業員の通勤用として、工事期間中の駐車場として等、まとめて複数台停められる駐車場が必要な方におすすめの駐車場です。 仲介手数料なしの駐車場の一覧です。 3ヶ月未満の短期契約の相談ができる駐車場の一覧です。 即日契約可能な駐車場の一覧です。



2



専門家が教えるスムーズで失敗しない月極駐車場の契約ガイド あしたのオフィス
保証金 2万円 所在地 大阪府岸和田市 野田町3丁目 交通 南海線岸和田駅 徒歩9分 面積 物件番号 rent 月極駐車場・シャッター 岸和田市大工町駐車場のご利用時間が6時間以上48時間以内の場合、駐車場料金が半額になります。 48時間を越えてご利用の場合、24時間分の料金が割り引かれます。 P1・P2の場合 (普通車の場合) 駐車時間 割引内容 6時間以上48時間以内 (6時間以上~2日目まで) 半額割引 (1,050円~2,100円) 48時間超 (2日目超~) 一律1日分割引 (2,100円)




駐車場の賃貸料に消費税はかかる Zeimo




駐車場一覧 京都市で定期駐車場探しなら京都定期駐車場ナビ



1



専門家が教えるスムーズで失敗しない月極駐車場の契約ガイド あしたのオフィス



大宅五反畑町ガレージ 大輝山科賃貸貸家マンション



1



生野区 保証金 礼金無 勝山北 貸駐車場 1台空予定が出ました 日替わり不動産情報館 リア ライブログ




城山半田2丁目月極駐車場 寺尾不動産管理




月 極 駐 車 場 ご 案 内 公益社団法人 三州倶楽部




月極駐車場 駐車場経営 コインパーキング 駐車場 設置 アップルパーク



専門家が教えるスムーズで失敗しない月極駐車場の契約ガイド あしたのオフィス




改正民法対応版 駐車場賃貸借契約書 保証金預託版 テンプレートのダウンロードはbizocean ビズオーシャン




駐車場使用契約書 国税庁




大阪府 堺市東区 高松 萩原天神駅 の月極駐車場 賃貸駐車場 賃貸 不動産情報はアットホーム




月極駐車場 那覇市前島2丁目 21 07 19 不動産活用相談所 株式会社マッキー




大阪府 堺市東区 高松 萩原天神駅 の月極駐車場 賃貸駐車場 賃貸 不動産情報はアットホーム




新座市東北2丁目 株式会社バイクパーク



近隣の駐車場情報 大津市瀬田駅近辺の物件は大松商事株式会社にご相談ください 新幹線展望物件登場




月極駐車場 敷金礼金0円 保証金仲介手数料0円 区役所 郵便局近く 賃料円 090 1710 7659 ケイエム 桃谷のその他の不動産 住宅情報 無料掲載の掲示板 ジモティー




駐車場一覧 京都市で定期駐車場探しなら京都定期駐車場ナビ



月極駐車場 打上中町 株式会社エステートエサカ E Parking



駐車場敷金について詳しく解説




駐車場一覧 京都市で定期駐車場探しなら京都定期駐車場ナビ




山田ガレージ 徒歩15分以内 敷金不要 礼金不要 保証金不要 平面駐車場 新潟市中央区のおすすめ賃貸 不動産売買は株式会社ジー エイチホーム管理




コロナに負けるなキャンペーン実施中 契約開始から6ケ月間家賃を無料にします 条件有 初期費用も敷金 保証金 や礼金は0円にしております 駐車場は5台分確保出来ます 大通りに面した立地で事務所や商売に最適です 鉾田市の賃貸 不動産のことなら 株



愛知県名古屋市名東区の月極駐車場検索サイト




大阪府 堺市東区 高松 萩原天神駅 の月極駐車場 賃貸駐車場 賃貸 不動産情報はアットホーム




近江屋月極駐車場 質 近江屋



貸ガレージ詳細 株 オフィスフジワラ




月極駐車場 保証金等不要 さかい 栂 美木多の短期賃貸の不動産 住宅情報 無料掲載の掲示板 ジモティー



大阪府堺市北区の月極駐車場検索サイト



大髙駐車場



Tizu 宮崎市 駐車場 月極駐車場 パーキング 空車 満車




春日8丁目月極駐車場 寺尾不動産管理




改正民法対応版 駐車場賃貸借契約書 保証金預託版 画像 テンプレートのダウンロードはbizocean ビズオーシャン




契約フロー ご利用案内 Jr九州レンタカー パーキング 駐車場検索 博多 小倉 熊本 佐賀 長崎 鹿児島 宮崎 大分 九州近辺




駐車場賃貸借契約書




月極駐車場コスト削減ソリューション 駐車場の運営 管理 サブリースのことなら 日本駐車場開発株式会社




京都市中京区 二条城前駅 駐車場 日比野パーキング 月極駐車場 iタウンページ



竹鼻竹ノ街道町駐車場 大輝山科賃貸貸家マンション




月極駐車場 アルス上新庄ネスト駐車場 スタッフブログ ホームハウジング




大阪府 堺市東区 高松 萩原天神駅 の月極駐車場 賃貸駐車場 賃貸 不動産情報はアットホーム




空き家 空家 空き地 管理 磐田市 一戸建て 中古 Jr磐田駅 新築 賃貸 アパート マンション 売買 不動産 静岡県 西部 Jr豊田町駅 借家 浜松 浜北 Jr浜松駅 リフォーム 売り土地 天竜浜名湖線 駐車場 月極 徒歩 至近 豊田町 ペット 可能 外国人 保証人不要 売り地




Parking 駐車場 兵庫駅前で32年 賃貸 売買 管理 不動産のことならホシノ不動産



貸マンション 貸駐車場等




堺市 新築一戸建 中古住宅 株式会社スタイル




cd 駐車場賃貸借契約書 サイズ 325 動産社 通販ニュース 不動産ファイル 契約書ファイル 契約書 のぼり 垂れ幕 横断幕 業者票 建設業許可票 保安用品を販売 動産社 Com




敷金 駐車場保証金0円 保証人無し さらに家賃2ヶ月間0円や最大72万円のキャッシュバックも 大阪府住宅供給公社のプレスリリース




駐車場 熊本市南区近見8丁目 第一駐車場 アスファルト仕様 九州ライフ企画




月極駐車場西成区南津守保証金 車庫証明書発行手数料 無料 契約手続きはfax ご郵送のみで可能です アドバンスホーム 玉出のその他の不動産 住宅情報 無料掲載の掲示板 ジモティー




裏磐梯 猫魔スキー場 駐車場無料 保証金込icカード アルツ磐梯 の通販 By たなぽん S Shop ラクマ



潮崎駐車場




駐車場 自動車保管場所 契約書 動産社 通販ニュース 不動産ファイル 契約書ファイル 契約書 のぼり 垂れ幕 横断幕 業者票 建設業許可票 保安用品を販売 動産社 Com



貸ガレージ詳細 株 オフィスフジワラ




プロが教える月極駐車場3つの探し方と 気を付けるべき7つのポイント



愛知県名古屋市の月極駐車場検索サイト



近見パーキングご契約者様募集中 アイビー株式会社




那覇市曙カーサ曙 広々3dkで敷金礼金保証金不要 家具家電付wifiも完備 駐車場1台付で出張も楽々 有限会社ユウショウ




cd 駐車場賃貸借契約書 326 動産社 通販ニュース 不動産ファイル 契約書ファイル 契約書 のぼり 垂れ幕 横断幕 業者票 建設業許可票 保安用品を販売 動産社 Com



川中本町駐車場 宮村駐車場 有限会社 玉井工務店 下関市 工務店 新築 リフォーム 住まい 不動産 山口県




月極駐車場 ミネス釣鐘町駐車場 スタッフブログ ホームハウジング




島崎1丁目月極駐車場 寺尾不動産管理



Assist Ashiya Com Document Kaiyaku Tuuti Parking Pdf




那覇市繁多川4丁目 5 000円の賃貸駐車場 沖縄の不動産情報 うちなーらいふ P 5776 0001



保証金なしで借りることができるjr鯖江駅近くの月極有料駐車場は鯖江市柳町1丁目 ひまわりパーキング 鯖江駅東地下道出口より徒歩3分弱の距離は毎日の通勤通学に便利にご利用いただけます 現在募集は行っておりません 福井県鯖江市の賃貸売買不動産情報



愛知県名古屋市天白区の月極駐車場検索サイト




尾ノ上2丁目福田月極駐車場 熊コーポレーション




名古屋市中区正木3丁目にコインパーキング バイク月極駐車場がopenしました Ssparkingのblog




月極駐車場 屋根付き 仲介手数料0円 礼金0円 保証金0円 苺キャラメル 八尾のその他の不動産 住宅情報 無料掲載の掲示板 ジモティー




コロナに負けるなキャンペーン実施中 契約開始から6ケ月間家賃を無料にします 条件有 初期費用も敷金 保証金 や礼金は0円にしております 駐車場は5台分確保出来ます 大通りに面した立地で事務所や商売に最適です 鉾田市の賃貸 不動産のことなら 株



愛知県東海市の月極駐車場検索サイト




地代家賃や保証金 礼金を支払ったときの消費税区分と仕訳のしかた ひとり経理部




月極駐車場




コロナに負けるなキャンペーン実施中 契約開始から6ケ月間家賃を無料にします 条件有 初期費用も敷金 保証金 や礼金は0円にしております 駐車場は5台分確保出来ます 大通りに面した立地で事務所や商売に最適です 鉾田市の賃貸 不動産のことなら 株




駐車場 パーク ライドの京阪パーキング




町営住宅駐車場設置管理条例施行規則




Tm12ビル 立体駐車場 ジャナスアセット




月極駐車場 敷金礼金0円 保証金仲介手数料0円 区役所 郵便局近く 賃料円 090 1710 7659 ケイエム 桃谷のその他の不動産 住宅情報 無料掲載の掲示板 ジモティー



愛知県名古屋市の月極駐車場検索サイト




国府3丁目 月極駐車場 山本管財 株式会社



専門家が教えるスムーズで失敗しない月極駐車場の契約ガイド あしたのオフィス




九品寺3丁目 月極駐車場 山本管財 株式会社




月極駐車場の敷金 礼金あれこれ 賃料は値切りも可能



愛知県名古屋市昭和区円上町の月極駐車場検索サイト




Parking 駐車場 兵庫駅前で32年 賃貸 売買 管理 不動産のことならホシノ不動産



上野寺井町ガレージ 大輝山科賃貸貸家マンション




流山おおたかの森で最安 距離近のコインパーキングはここ Top3を厳選 あつまれ 流山おおたかの森




契約書の書き方 駐車場使用契約書




賃貸のマサキ 川嶋モータープール の物件詳細 奈良市賃貸 Jr奈良 近鉄奈良 Jr帯解 Jr京終 今市町 月極駐車場 月極 平面駐車場 保証金なし 敷金礼金ゼロ アスファルト舗装 青空 モータープール 正木商事株式会社 奈良県の賃貸なら 賃貸のマサキ



専門家が教えるスムーズで失敗しない月極駐車場の契約ガイド あしたのオフィス




駐車場一覧 京都市で定期駐車場探しなら京都定期駐車場ナビ



Http Www Rider Pit Jp Pdf Sheet Sample Pdf




薄場2丁目月極駐車場 寺尾不動産管理



Q Tbn And9gcrxujop Pmx4byyqxn0lfbi4tlk Jgdo4cakiruizpuu Zng0qg Usqp Cau




謝花契約駐車場 ネクストライフてるまさ アパート マンション 店舗 事務所のお部屋探しや土地 建物 中古住宅を売買したいお客様 私たちが幸せ探しをお手伝いいたします



1




月極駐車場 敷金礼金0円 保証金仲介手数料0円 区役所 郵便局近く 賃料円 090 1710 7659 ケイエム 桃谷のその他の不動産 住宅情報 無料掲載の掲示板 ジモティー




コロナに負けるなキャンペーン実施中 契約開始から6ケ月間家賃を無料にします 条件有 初期費用も敷金 保証金 や礼金は0円にしております 駐車場は5台分確保出来ます 大通りに面した立地で事務所や商売に最適です 鉾田市の賃貸 不動産のことなら 株




小島団地前月極駐車場 寺尾不動産管理




駐車場一覧 京都市で定期駐車場探しなら京都定期駐車場ナビ
コメント
コメントを投稿